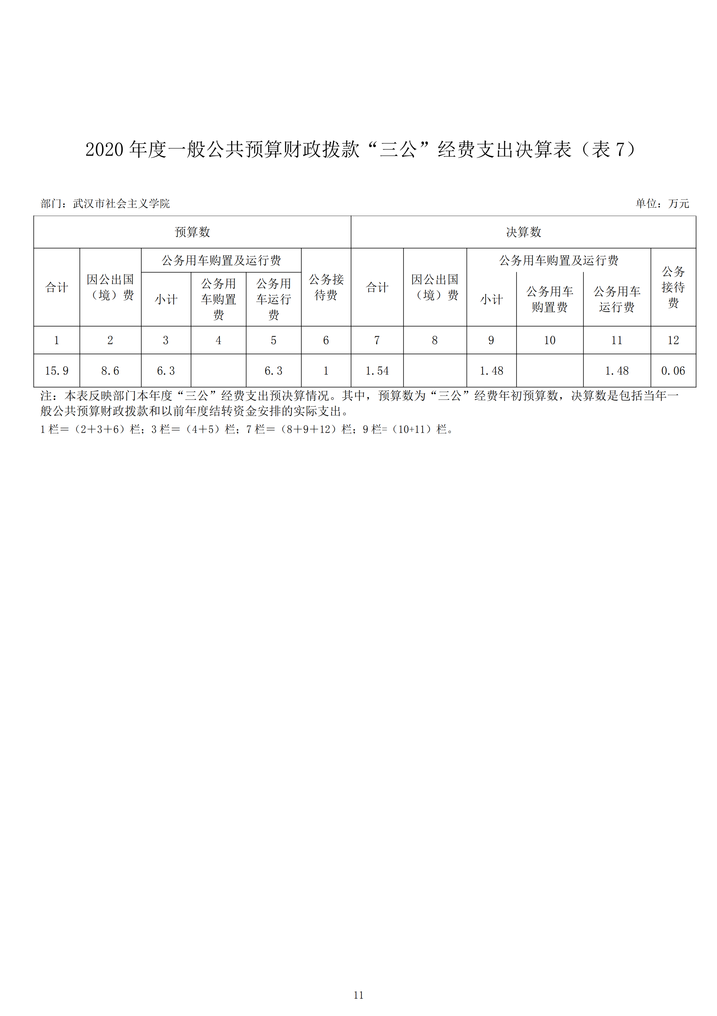
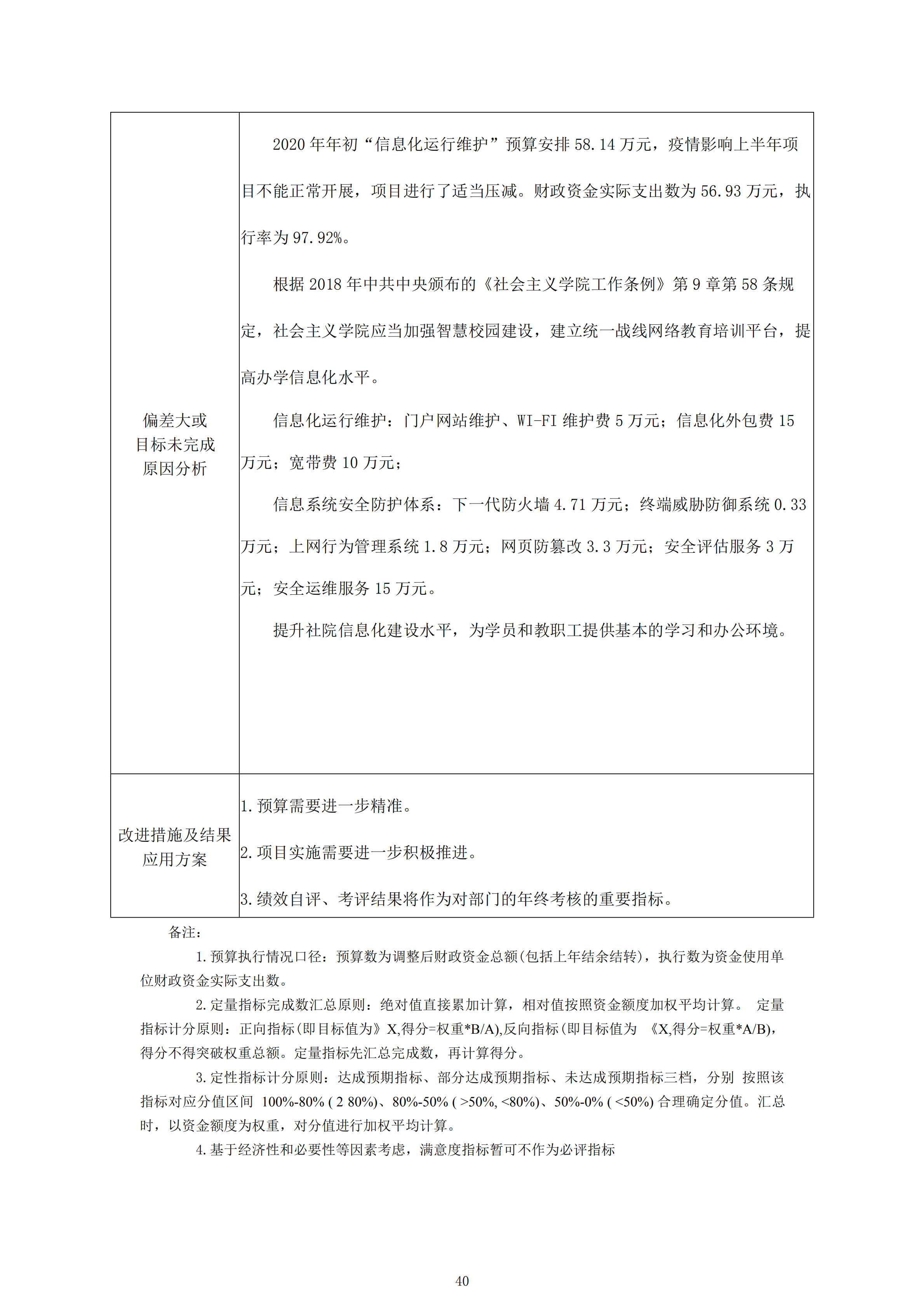
2020 年度武汉市社会主义学院部门决算
新闻来源:原创文章
作者:本站编辑
发布日期:2021年10月15日
点击次数:22126
字体大小
字体大小
字体大小















































?
字体大小















































?
地址:武汉市江岸区黄孝河路109号 邮编:430015 电话:027-82627734
武汉市社会主义学院??武汉市中华文化学院?版权所有
鄂ICP备17020170号-1
鄂公网安备 42010202000813号
微信公众号